根据湖北省人民政府于2026年1月28日发布的官方批复,沪渝高速公路武汉至黄石段(即武黄高速)改扩建工程已正式获批设站收费。
这意味着,这条经历了“免费期”后全面升级的“楚天第一路”,在重新通车后将执行新的通行费标准。
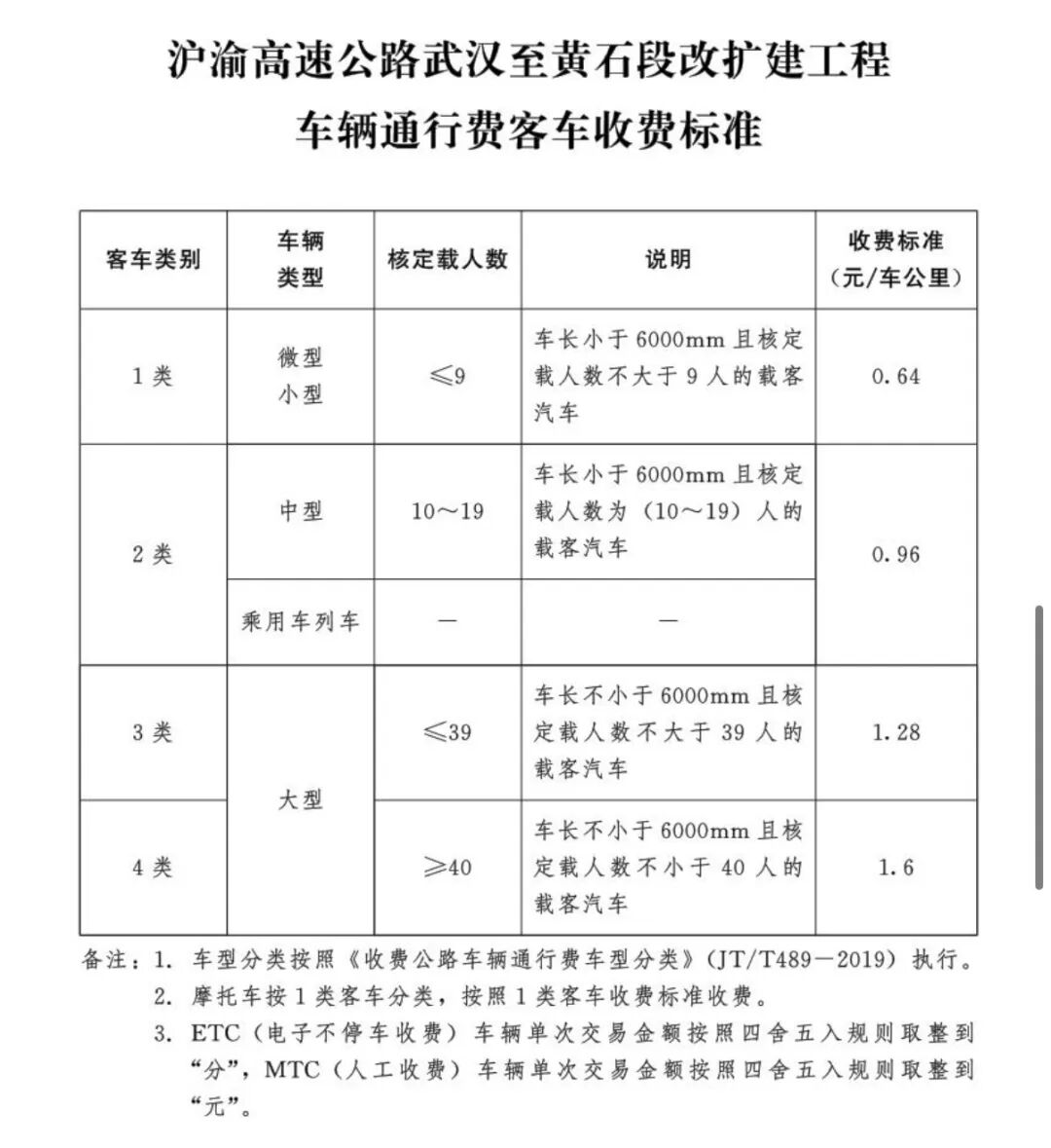
以改扩建后的路线全长37.4公里计算:
1类客车(如普通小轿车)全程通行费约为 37.4公里 × 0.64元/公里 ≈ 23.94元。
1类货车全程通行费约为 37.4公里 × 0.5元/公里 ≈ 18.7元。
收费期暂定29年6个月,自通车收费之日起计算
相比改扩建前免费通行时期,车主将重新承担该路段的通行成本。但升级后的道路通行效率将显著提高,武汉至黄石车程有望缩短至40分钟左右。





加载中,请稍侯......
网友评论